愛普生RTC實時時鐘模塊解析與選型指南-愛普生戰略核心代理
32.768khz晶振廣泛應用于各類時鐘電路中,雖然價格較低的音叉晶振用得多,但如果對穩定性要求更高、在一些更精密的電子設備中往往就得需要更精準的32.768kHz有源晶振或者實時時鐘模塊(RTC)了。愛普生(Epson)推出了不少高性能的RTC實時時鐘模塊,集成了32.768kHz石英晶體振蕩器和實時時鐘芯片,具備振蕩電路、日歷、鬧鐘等多種功能。這種內置晶體的設計不光省電、精度高,還簡化了系統設計,再加上警報、時間戳這些可選功能,讓RTC除了計時之外,還能完成不少額外任務。
愛普生RTC模塊概述:
簡單說,愛普生RTC實時時鐘模塊就是把晶體單元和實時時鐘芯片合成了一體,不用調頻率就能實現精準計時,功耗也低,很適合單機模式的設備。愛普生RTC模塊的產品線里覆蓋了多種型號,既有適應高溫環境的高穩定性產品,也有配備各類附加功能的,滿足不同應用場景的需求。
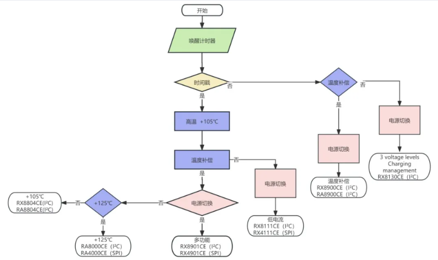
選型流程圖:
根據提供的流程圖,可以選擇適合的愛普生RTC實時時鐘模塊。

產品系列介紹:
1、RA系列車載級
RA系列(如RA8000CE和RA4000CE)專為車載應用設計,支持高達+125℃的工作溫度,抗干擾性和穩定性都很好,還有復位輸出功能,適合汽車電子等嚴苛環境。
2、RX系列消費電子與工業設備
RX系列涵蓋多種型號,如RX8901CE、RX8804CE等,廣泛用于消費電子和工業設備,在+85°C至+105°C環境下表現穩定,部分型號支持多時間戳和超低備份電流。
3、8XXX系列(I²C接口)
8XXX系列(如RX8900CE、RX8111CE等)用的I²C接口,跟主流微控制器連起來方便,部分型號集成電源切換和溫度補償,適合需要高效電源管理的應用。
4、4XXX系列(SPI接口)
4XXX系列(如RX4901CE、RX4111CE等)采用SPI接口,傳輸速率高、抗干擾能力強,適合對通信速度要求較高的場景。
3.2 x 2.5 mm產品系列詳解:
以下為愛普生部分主流RTC模塊的功能對照表,所有型號均提供計時、日歷、鬧鐘和喚醒定時器等基本功能:

NSCN-南山電子:愛普生元器件五星級戰略核心代理商,供應愛普生全系列各種規格有源晶振和無源晶振,時鐘芯片RTC,陀螺儀傳感器等,如需獲取實時報價或技術支持(如選型指導、電路設計建議),請與南山電子官方網站(m.gzxinhui.com)客服聯系。
-
2025-09-01愛普生RTC實時時鐘模塊解析與選型指南-愛普生戰略核心
-
2025-08-27愛普生VG5032EDN壓控晶振:為5G小基站提供高精度時鐘解
-
2025-08-21愛普生高精度IMU M-G570PR:多傳感器融合技術賦能工業級
-
2025-08-18愛普生SG-8018CA寬頻高精度可編程晶振,重塑工業與消費
-
2025-07-31愛普生SG5032EEN差分晶振:高頻低抖動的精密時鐘解決方
-
2025-07-28Epson愛普生SG-210STF小尺寸寬溫有源晶振中文資料


466009906